沁水县退役军人事务局
搜索位置
标题
全文
匹配度
精准
模糊
排序
发布日期
相关程度
政府信息
公开指南
政府信息
公开制度
法定主动
公开内容
组织机构
+
机构法定职责
领导信息
内设机构
下属单位
部门工作
政策文件
政策解读
政府信息
公开年报
依申请
公开
政府信息
公开目录
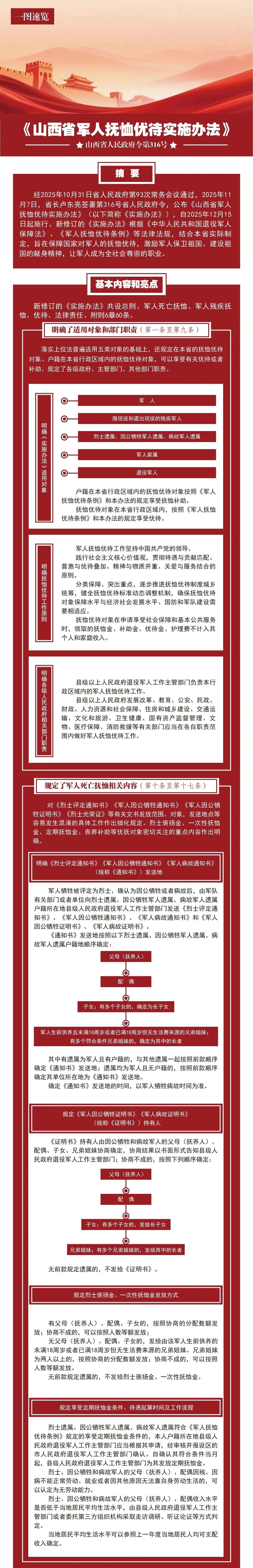
一图速览 《山西省军人抚恤优待实施办法》
发布日期: 2025-12-31
发布机构:
县退役军人事务局
如果内容不能正常显示,请安装pdf软件
来源:山西省退役军人事务厅